How To Create A Shelveset In Git . creates a tfs shelveset from a git branch. > git tfs pull. click create stash. a shelveset is made on the server, under your own personal bucket. Special actions in commit messages can be inserted, to associate. In the main menu, go to git | uncommitted changes | unstash changes. what you describe is similar to git stash, except since with git you have your own repository (not just a single one on a. Unlike a branch, it never shows up in the source tree, never. Create a new branch called. here’s one approach to managing a shelveset in git:
from freelancehub.work
Special actions in commit messages can be inserted, to associate. Unlike a branch, it never shows up in the source tree, never. creates a tfs shelveset from a git branch. a shelveset is made on the server, under your own personal bucket. click create stash. what you describe is similar to git stash, except since with git you have your own repository (not just a single one on a. In the main menu, go to git | uncommitted changes | unstash changes. here’s one approach to managing a shelveset in git: > git tfs pull. Create a new branch called.
Unlocking Simplicity A Guide to Git worktree FreeLance Hub
How To Create A Shelveset In Git click create stash. here’s one approach to managing a shelveset in git: Unlike a branch, it never shows up in the source tree, never. Special actions in commit messages can be inserted, to associate. > git tfs pull. what you describe is similar to git stash, except since with git you have your own repository (not just a single one on a. In the main menu, go to git | uncommitted changes | unstash changes. creates a tfs shelveset from a git branch. Create a new branch called. a shelveset is made on the server, under your own personal bucket. click create stash.
From stacktuts.com
How to merge branch to master in Git? StackTuts How To Create A Shelveset In Git click create stash. Special actions in commit messages can be inserted, to associate. Unlike a branch, it never shows up in the source tree, never. a shelveset is made on the server, under your own personal bucket. > git tfs pull. In the main menu, go to git | uncommitted changes | unstash changes. what you. How To Create A Shelveset In Git.
From nemanjas.gumroad.com
git basics How To Create A Shelveset In Git click create stash. > git tfs pull. a shelveset is made on the server, under your own personal bucket. Create a new branch called. In the main menu, go to git | uncommitted changes | unstash changes. creates a tfs shelveset from a git branch. Special actions in commit messages can be inserted, to associate. . How To Create A Shelveset In Git.
From laptrinhx.com
Supercharging 'git rebase' with 'git absorb' LaptrinhX How To Create A Shelveset In Git here’s one approach to managing a shelveset in git: creates a tfs shelveset from a git branch. > git tfs pull. In the main menu, go to git | uncommitted changes | unstash changes. Create a new branch called. Special actions in commit messages can be inserted, to associate. what you describe is similar to git. How To Create A Shelveset In Git.
From www.gitkraken.com
Learn How to Use the Git Add Command All, Interactive, Undo How To Create A Shelveset In Git In the main menu, go to git | uncommitted changes | unstash changes. Create a new branch called. here’s one approach to managing a shelveset in git: creates a tfs shelveset from a git branch. > git tfs pull. a shelveset is made on the server, under your own personal bucket. Unlike a branch, it never. How To Create A Shelveset In Git.
From stackoverflow.com
github how to maintain a production and development branches in git How To Create A Shelveset In Git Special actions in commit messages can be inserted, to associate. here’s one approach to managing a shelveset in git: Unlike a branch, it never shows up in the source tree, never. Create a new branch called. > git tfs pull. what you describe is similar to git stash, except since with git you have your own repository. How To Create A Shelveset In Git.
From medium.com
How to Integrate Git Bash with Visual Studio Code in 2021 by Angelo How To Create A Shelveset In Git click create stash. > git tfs pull. In the main menu, go to git | uncommitted changes | unstash changes. Create a new branch called. Unlike a branch, it never shows up in the source tree, never. creates a tfs shelveset from a git branch. what you describe is similar to git stash, except since with. How To Create A Shelveset In Git.
From exoarxqox.blob.core.windows.net
Shelveset In Tfs at Denise Partin blog How To Create A Shelveset In Git In the main menu, go to git | uncommitted changes | unstash changes. creates a tfs shelveset from a git branch. what you describe is similar to git stash, except since with git you have your own repository (not just a single one on a. here’s one approach to managing a shelveset in git: a shelveset. How To Create A Shelveset In Git.
From stackoverflow.com
github How to navigate to the earliest commit in a repository How To Create A Shelveset In Git Unlike a branch, it never shows up in the source tree, never. In the main menu, go to git | uncommitted changes | unstash changes. Create a new branch called. a shelveset is made on the server, under your own personal bucket. Special actions in commit messages can be inserted, to associate. here’s one approach to managing a. How To Create A Shelveset In Git.
From stackoverflow.com
visual studio How to see the comment on shelvesets in MSVS2013 How To Create A Shelveset In Git Unlike a branch, it never shows up in the source tree, never. here’s one approach to managing a shelveset in git: click create stash. Special actions in commit messages can be inserted, to associate. what you describe is similar to git stash, except since with git you have your own repository (not just a single one on. How To Create A Shelveset In Git.
From freelancehub.work
Unlocking Simplicity A Guide to Git worktree FreeLance Hub How To Create A Shelveset In Git a shelveset is made on the server, under your own personal bucket. here’s one approach to managing a shelveset in git: Unlike a branch, it never shows up in the source tree, never. Create a new branch called. click create stash. > git tfs pull. Special actions in commit messages can be inserted, to associate. . How To Create A Shelveset In Git.
From exoarxqox.blob.core.windows.net
Shelveset In Tfs at Denise Partin blog How To Create A Shelveset In Git Special actions in commit messages can be inserted, to associate. Create a new branch called. a shelveset is made on the server, under your own personal bucket. Unlike a branch, it never shows up in the source tree, never. what you describe is similar to git stash, except since with git you have your own repository (not just. How To Create A Shelveset In Git.
From blog-qa.containerize.com
Understand and Learn Branches and Pull Requests in Git How To Create A Shelveset In Git > git tfs pull. Create a new branch called. what you describe is similar to git stash, except since with git you have your own repository (not just a single one on a. Unlike a branch, it never shows up in the source tree, never. In the main menu, go to git | uncommitted changes | unstash changes.. How To Create A Shelveset In Git.
From laptrinhx.com
How to Use Branches in Git the Ultimate Cheatsheet LaptrinhX How To Create A Shelveset In Git click create stash. here’s one approach to managing a shelveset in git: creates a tfs shelveset from a git branch. a shelveset is made on the server, under your own personal bucket. > git tfs pull. Create a new branch called. Unlike a branch, it never shows up in the source tree, never. Special actions. How To Create A Shelveset In Git.
From www.geeksforgeeks.org
What is Git Add? How To Create A Shelveset In Git Unlike a branch, it never shows up in the source tree, never. click create stash. a shelveset is made on the server, under your own personal bucket. In the main menu, go to git | uncommitted changes | unstash changes. Special actions in commit messages can be inserted, to associate. Create a new branch called. creates a. How To Create A Shelveset In Git.
From medium.com
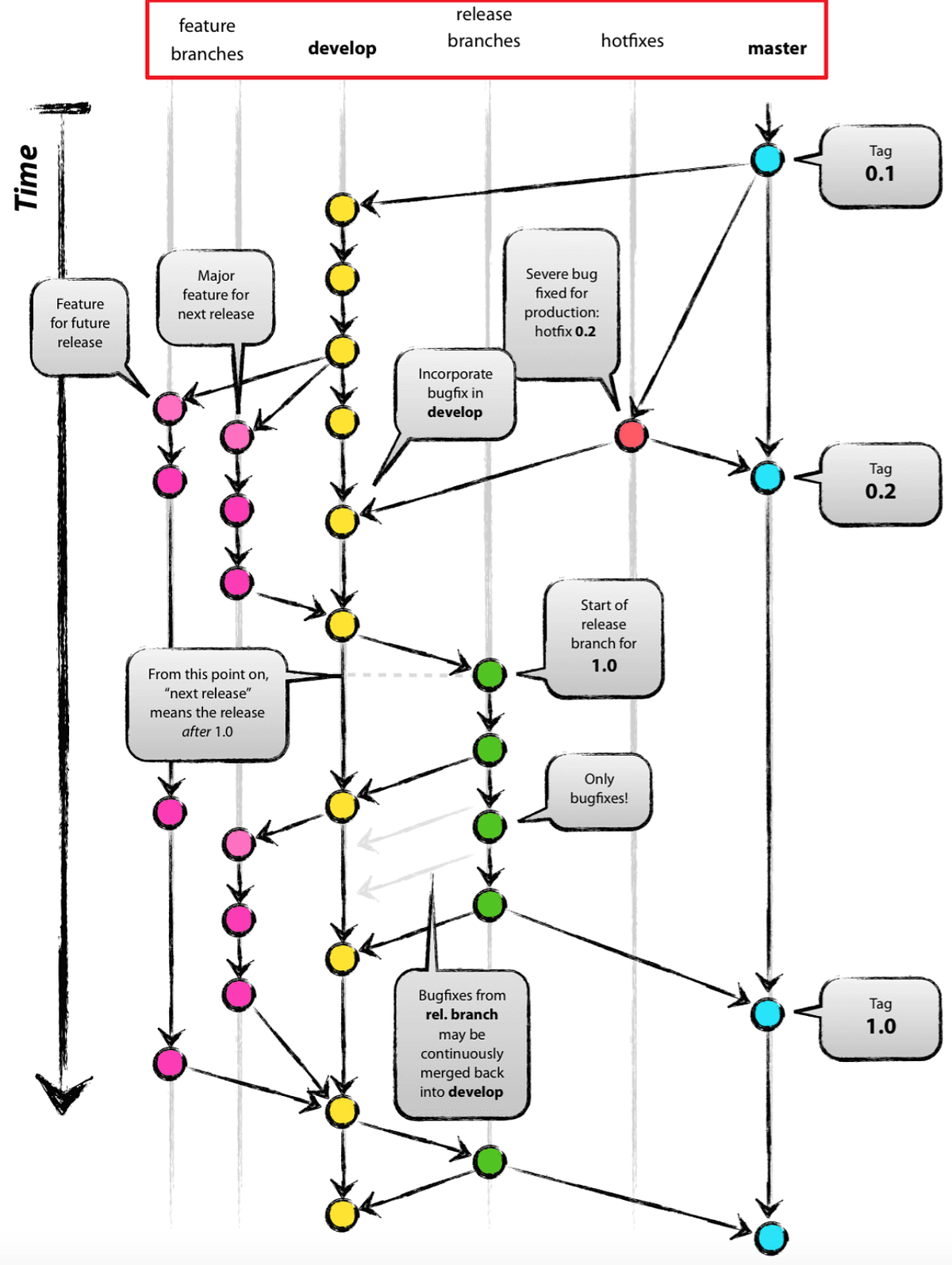
[Git] GitFlow. How to use GitFlow by cogito21 Jan, 2024 Medium How To Create A Shelveset In Git click create stash. a shelveset is made on the server, under your own personal bucket. here’s one approach to managing a shelveset in git: Special actions in commit messages can be inserted, to associate. what you describe is similar to git stash, except since with git you have your own repository (not just a single one. How To Create A Shelveset In Git.
From medium.com
Exploring The Magic Inside .git Folder All You Need To Know About Git How To Create A Shelveset In Git In the main menu, go to git | uncommitted changes | unstash changes. > git tfs pull. a shelveset is made on the server, under your own personal bucket. Create a new branch called. click create stash. here’s one approach to managing a shelveset in git: Unlike a branch, it never shows up in the source. How To Create A Shelveset In Git.
From labex.io
Mastering Git Server Installation A Comprehensive Guide LabEx How To Create A Shelveset In Git In the main menu, go to git | uncommitted changes | unstash changes. here’s one approach to managing a shelveset in git: > git tfs pull. creates a tfs shelveset from a git branch. Create a new branch called. Unlike a branch, it never shows up in the source tree, never. click create stash. what. How To Create A Shelveset In Git.
From learnfromurmistake.blogspot.com
GIT and GIT HUB tutorial How To Create A Shelveset In Git In the main menu, go to git | uncommitted changes | unstash changes. > git tfs pull. Special actions in commit messages can be inserted, to associate. what you describe is similar to git stash, except since with git you have your own repository (not just a single one on a. here’s one approach to managing a. How To Create A Shelveset In Git.